Filtrages physique, téléphonique et informatique
Les missions d’accueil font partie du quotidien des assistant(e)s. Elles comportent plusieurs responsabilités. L’une d’elles consiste à distinguer, en fonction de l’interlocuteur, de l’objet de sa sollicitation et de l’urgence, si l’assistant doit transmettre immédiatement la demande à son manageur ou opter pour une alternative. C’est le filtrage, indispensable étape de l’accueil physique comme de l’accueil téléphonique. Plus le niveau hiérarchique du responsable est élevé, plus le filtrage doit être sélectif. Mais le filtrage, c’est aussi le rôle des logiciels qui évitent à tout collaborateur d’être submergé de spams ou d'introduire des malwares.
Raisons du filtrage
Pour quelles raisons doit-on filtrer ? La raison principale est de ne déranger le manageur qu'en cas de nécessité afin qu'il puisse se consacrer pleinement à sa fonction. Son temps est toujours précieux et certaines sollicitations sont chronophages. Mais lorsque l'interlocuteur cherche simplement une information et que l'assistant la lui fournit, il gagne lui aussi du temps. De plus, certaines demandes sont mieux traitées par l'assistant que par son supérieur hiérarchique.
Les filtrages physique et téléphonique
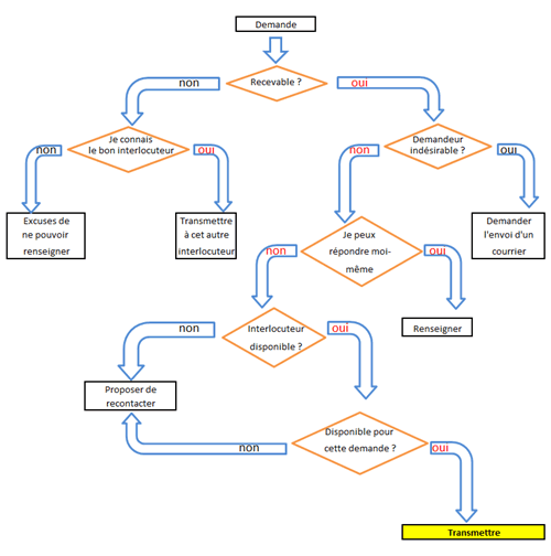
Ainsi l’assistant(e) protège l'activité de son manageur des différents interlocuteurs internes ou externes. Ses possibilités sont les suivantes :
- Laisser passer, conduire le visiteur ou transmettre l’appel téléphonique.
- Faire patienter. Phrase type : « X est en réunion, puis-je lui laisser un message ? » (ou, en anglais, « X is in a meeting, would you like to leave a message? »).
- Noter un message et proposer de recontacter : « je lui transmettrai le message et je lui demanderai de vous rappeler dès qu’il (elle) sera disponible. » En anglais : « I’ll pass on the message and I’ll ask him (her) to call you as soon as he (she) is free ».
- Renseigner directement l’interlocuteur.
- Informer que le correspondant cherché n’est pas le bon puis orienter.
- Convaincre que la requête n’est pas recevable et qu’il est inutile d’insister (éventuellement en proposant d’utiliser un autre canal, e-mail ou courrier).
- Bloquer les intrusions de personnes ou de sociétés « blacklistées ».
Résumé (sous forme d’usine à gaz !) :

Le filtrage dépend des consignes données par le responsable. Il s’agit de les appliquer avec diplomatie. Pour cela, le plus simple est de disposer de formulations fermes mais polies, à appliquer chaque fois que le correspondant ne peut être mis en relation avec la personne qu’il souhaite contacter. Une liste d’interlocuteurs indésirables peut éventuellement être établie (blacklist). L'assistant(e) doit la connaître ou la conserver à proximité du téléphone, ainsi que les argumentaires qui justifient l'impossibilité de donner suite à l'appel.
Quelles que soient les directives, l’assistant(e) doit faire preuve de jugement quant aux caractères de pertinence et d’urgence de la demande. Cette capacité nécessite plusieurs qualités et compétences : psychologie, fermeté, connaissance des responsabilités des collaborateurs vers lesquels une demande est susceptible d’être orientée.
Une règle importante à retenir, particulièrement au téléphone, est de ne jamais divulguer les coordonnées d’un manageur à des inconnus.
Enfin, si le demandeur est le supérieur hiérarchique du manageur, il doit accéder à sa demande sauf cas de force majeure !
Matériel
Le filtrage physique est facilité en amont par un matériel plus ou moins sophistiqué, depuis le simple badge magnétique jusqu’aux techniques de biométrie.
En revanche, l’assistant(e) s’aide directement de diverses fonctions matérielles pour faciliter son filtrage téléphonique : outre l’indispensable touche « secret », mentionnons le numéro de l’appelant qui apparaît sur l’écran, les sonneries différenciées (voire muettes si l’appelant est indésirable !). Le manageur qui souhaite recevoir directement les appels de certains numéros sans que ceux-ci passent par son assistant(e) les enregistre en liste blanche si son téléphone dispose de cette fonction.
Enfin, certains téléphones mobiles permettent de bloquer les appels mais aussi les SMS indésirables. En l'occurrence, il s’agit plutôt de filtrage informatique…

Le filtrage informatique
Celui-ci est particulier puisqu’il est réalisé par des logiciels ou parfois du matériel.
Un pare-feu (firewall) permet de bloquer certaines intrusions malveillantes qui, via Internet, pourraient endommager le système d’information de l’entreprise. Mais il empêche aussi les utilisateurs de se connecter aux sites web qui n’ont aucun rapport avec leur travail ! Un pare-feu a aussi pour mission de préserver la confidentialité des données internes en filtrant les émissions vers l’extérieur.
Un logiciel antivirus sert à bloquer l’entrée de ces funestes logiciels que sont les vers et autres chevaux de Troie, qui détruisent programmes et données, et les spywares (logiciels espions transmettant à l’extérieur des données internes dont une conséquence sera une invasion de spams). Voir la page consacrée aux malwares.
Malgré leur performance, les filtres informatiques laissent passer des spams. De bonnes habitudes permettent d’en limiter les désagréments. Par exemple, il est prudent de ne divulguer son adresse électronique qu’à ses interlocuteurs, c’est-à-dire… à des humains ! Si l’on souhaite figurer dans une large liste de diffusion, par exemple en s’abonnant à une newsletter, il est préférable de posséder une seconde adresse uniquement destinée à ce type d’usage ; elle sera remplacée lorsque la quantité de messages publicitaires deviendra insupportable (le commerce des fichiers d’adresses étant relativement lucratif, il est fréquent qu’un abonnement en entraîne d’autres, pas forcément souhaités). Enfin, il est possible de paramétrer son navigateur pour bloquer les cookies susceptibles d'ouvrir son ordinateur à des publicités ciblées.
